中超罚分是跟过去告别,要在U23亚洲杯决赛后“重生”
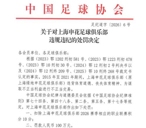
在新一年第一个月的最后几天,中国足坛发生了一件大事。16支中超球队里有9个被罚分,最多的10分,最少的5分,让接下去的2026赛季中超联赛冠军争夺,变得有些微妙。 其中来自上海滩的两支球队,上海海港被扣了5分,申花则是顶格罚了10分。这样的处罚背后,依据是什么?是否公平呢?
其实对比申花和上海海港的处罚决定可以看到,申花涉及的案例有6条,同时触犯了5条中国足球协会纪律准则。 相比之下,上海海港涉及的案例是4条,触犯的中国足球协会纪律准则也比申花少1条。仅仅只是从表面数据看,就存在轻重程度上的差距。
同时申花的违规违纪发生在2015至2021年期间,上海海港的违规违纪则是发生在2014至2017年期间。 这段时间里,上海海港取得的最大突破是拿到中超亚军,获得亚冠出战资格,同时打入到亚冠4强。2018年上海海港队史第一次赢得中超冠军,这一年恰好不存在违规现象。 这也从一个侧面反映了,上海海港过去的4次中超夺冠是经得起考验的。相比之下,申花拿到2017年和2019年的足协杯冠军,恰好处于“犯事期间”。再加上多名申花球员被带走,随后列入禁足名单,最终只是罚10分,而没有剥夺荣誉,相比于当年申花被摘星,这一次相对要宽容得多。
这其实也是这一次处罚的主基调,尤其是选择在U23国足打入亚洲杯决赛,中国足球迎来22年来新高峰的时点上,注定了此次的处罚,更像是网开一面,而不是追根溯源。 毕竟我们打击假球黑哨的目的,是为了中国足球有更好的未来,而不是要摧毁掉不算牢固的根基。在U23亚洲杯上,山东泰山的青训球员表现出色,之前多名管理人员和现役球员被禁足的山东泰山最终罚6分,也是跟这个时点和主基调相符的。
所以这一次的处罚,中超球队里没有被扣分的球队,就是在金元足球时代还没有出现在顶级联赛舞台的球队。但凡出现过的,这一次都要“罚酒三杯”。 唯一让申花球迷会感到意不平的是,哪怕同样罚了10分,但是天津队的名字却排在了申花之前。不知道这是一种天意,还是人为的调侃。不过无论如何,曾经的事情已经过去了,太多的细节没有被深究。 中国足球能不能抓住这一次U23亚洲杯带来的强心针,从2026年开始迎来新生?跟过去告别,才是本赛季的主题,也期待着新一年的中超,会有不一样的活法。 |
相关阅读
热门新闻
雄鹿听报价了但字母哥还是想留在这儿当绿叶_NBA直播
评论员夏普的独特视角:唯有篮筐在心中队友似乎不复存在如同游戏中传球键被拆除_NBA直播
解读文班的少林之行夜晚寻梦于十八铜人阵_NBA直播
詹姆斯表示不确定自己的未来可能面临在克城的最后一场比赛_NBA直播
年轻骑士的无趣大戏对决频频失误的湖人_NBA直播
詹姆斯表示自己是在距离这里南方35分钟车程的地方成长的,而这里对他来说更加重要_NBA直播
不是林庭谦,不是哈姆雷特,贵叔在更衣室怒赞一人:表现非常优秀
杨鸣:没有谁比我更希望辽宁好,球队挣扎我必须要承担责任
杨鸣直播谈离职:表现挣扎主教练必须担责!已有CBA初步接触!
杨毅对杨鸣贴脸开大!点出末节4分,该共患难,杨鸣直接锁喉捂嘴




